國家發改委29日發布公告,修改后的《招標投標法》和《招標投標法實施條例》向社會公開征求意見。《招標投標法實施條例》第55條的修改意見引起了關注,有人認為,征求意見稿是讓招標人直接確定中標人。其實,仔細研究征求意見稿,并不存在定標權由招標人說了算的情況。
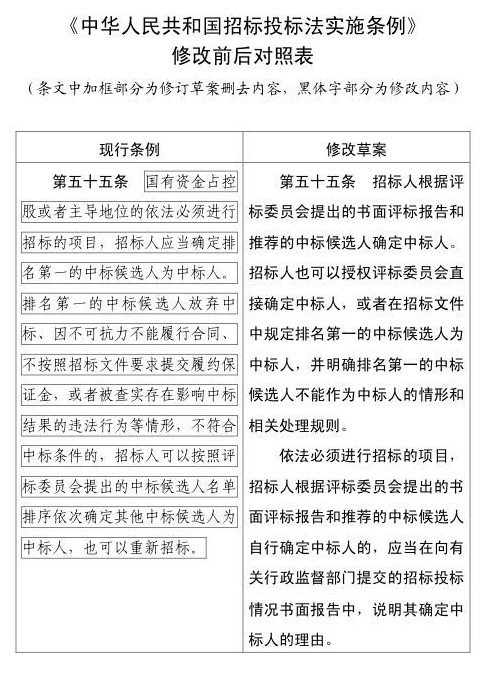
《招標投標法實施條例》第55條目前的規定是,招標人應當確定排名第一的中標候選人為中標人,中標人因故不能履行合同的,則應按排序依次確定中標人或重新招標。而征求意見稿第55條的內容為,招標人可以根據評標委員會提出的書面評標報告和推薦的中標候選人確定中標人,也可以授權評標委員會直接確定中標人,或者在招標文件中規定排名第一的中標候選人為中標人。同時,對于自行確定中標人的,招標人要向有關行政監督部門說明理由。

《招標投標法實施條例》征求意見稿有兩個要點不能忽視:
一是它不再強制要求招標人選擇第一標候選人為中標人,而是賦予了招標人一定的“選擇權”。
二是同時規定,招標人行駛選擇權時,也有“限制”。
比如新增條款:
依法必須進行招標的項目,招標人根據評標委員會提出的書面評標報告和推薦的中標候選人自行確定中標人的,應當在向有關行政監督部門提交的招標投標情況書面報告中,說明其確定中標人的理由。
總結一下,《招標投標法實施條例》征求意見稿第55條,關于定標權,我們可以得出一下三點結論:
(1)招標人可自行確定中標人。但是,需要遵守以下兩個限制條件:
一是招標人根據評標委員會提出的書面評標報告和推薦的中標候選人確定中標人。
二是依法必須進行招標的項目,招標人根據評標委員會提出的書面評標報告和推薦的中標候選人自行確定中標人的,應當在向有關行政監督部門提交的招標投標情況書面報告中,說明其確定中標人的理由。
(2)招標人還可以選擇授權“評標委員會”直接確定中標人。
(3)招標人可以選擇沿用《招標投標法實施條例》原規定,在招標文件中規定,將排名第一的中標候選人作為中標人。但是,需要同時在招標文件中明確排名第一的中標候選人不能作為中標人的情形和相關處理規則。
綜上可以看出,《招標投標法實施條例》征求意見稿中對第55條的修改更加人性化,不僅給予了招標方選擇權,而且還兼顧到了投標方的權益。
首頁
信息公開
對接網絡
增值服務
交易智庫
CA互認
行業公示


